电工电子实验室介绍
电工电子实验室,隶属于船舶与港口工程实验中心,建于2020年,现位于威海校区工程训练中心,实验室现有电工电子实验台10台、电路原理实验箱10个,数电试验箱10个,单片机原理实验箱20个,万用表和示波器若干。

图1 实验室整体布局
1.实验设备
(1)电工电子实验台是集成试验台,针对电路原理、电工学、模拟电子技术和数字电子技术等课程,可以课程课内所需的各种实验项目。试验台上工作区,电子元件可插换,可完成自主设计的实验。为课程的实验教学提供了良好的实验条件。

图2 电工电子实验台
(2)电工电子实验箱和数电试验箱实验箱购于2020年,可以完成电路原理和数字电路课程的主要实验,因元件采用焊机方式放置,完成自主设计的实验项目存在困难。
(3)单片机原理实验箱购于2021年,为了满足单片机原理及应用课程的实验教学需求,并可以满足课程式样和电机驱动实验。
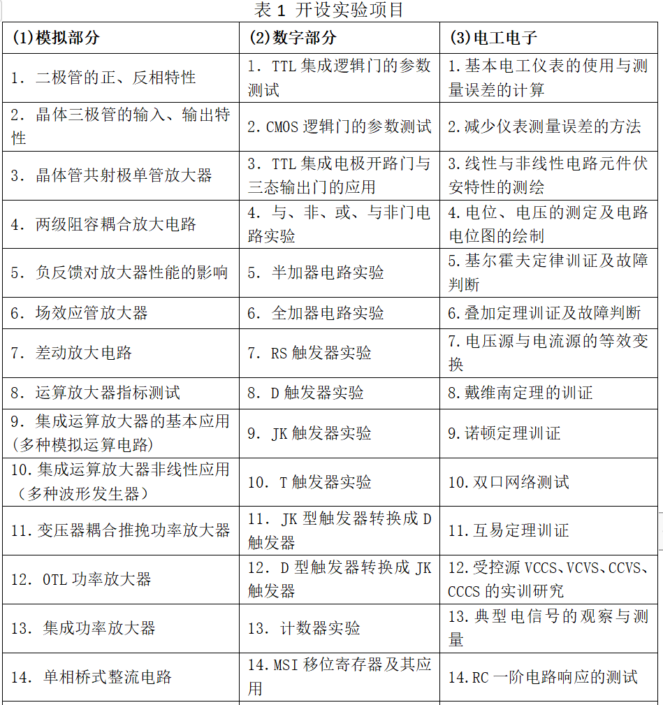
2.开设实验项目
承担《电路原理》、《单片机原理及应用》、《模拟电子技术》、《数字电子技术》等专业课程的教学实验。开设实验如表1、表2所示。




图3 学生开展实验照片
| 友情链接: | 太阳集团2007 | 太阳集团2007威海校区 | 人才招聘(学校人事处) |
![]() |
版权所有 :太阳集团2007(CHINA·有限公司)品牌官网-Suncity Club 学院办公室:0631-3998919 太阳集团:0631-3998866 鲁ICP备12010520号-2 邮编:264200 |
![]() |
![]() |
版权所有 :太阳集团2007威海校区 地址 : 山东省威海市双岛湾科技城和兴路1508号 综合管理办公室电话 :0631-398899 新航船坞服务中心船员培训部电话 : 0631-398899 京ICP备12010520号-2 邮编:264200 |
![]() |